空降app免费下载,全国高端外围安排,400元一500元不限次数品茶,空降24小时服务免费微信

通知公告

当前位置 : 

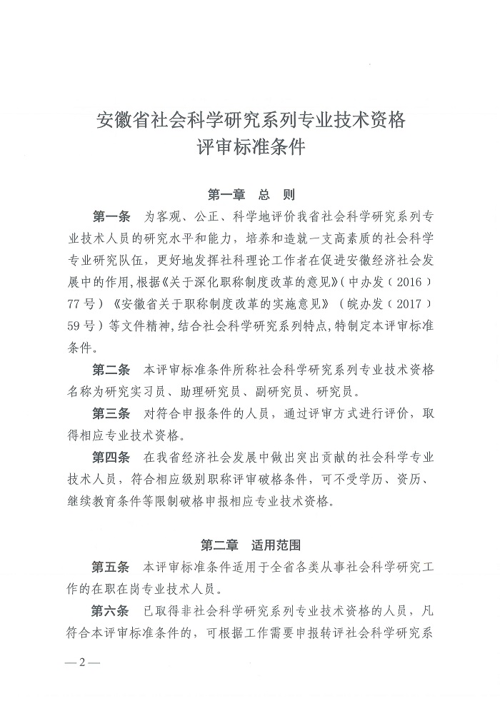
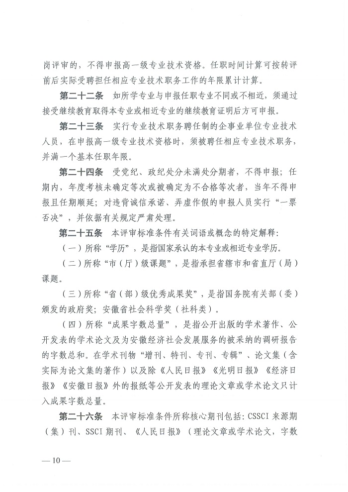
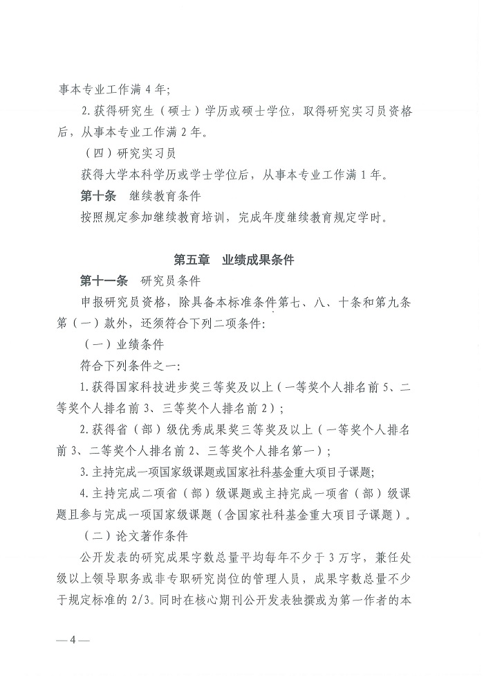
关于转发《安徽省社会科学研究系列专业技术资格评审标准条件》的通知

来源 : 黄山社科     浏览次数 : 15826     时间 : 2020-08-07
字号: 打印


27附件-皖社科字�?019�?7�?关于印发《安徽省社会科学研究系列专业技术资格评审标准条件》的通知[1]-00000003.jpg

27附件-皖社科字�?019�?7�?关于印发《安徽省社会科学研究系列专业技术资格评审标准条件》的通知[1]-00000012.jpg


联系我们

版权所有:黄山市社会科学界联合会
地址:安徽省黄山市滨江东路7-7号7楼 邮编:244000
电话:0559-2355439 传真:0559-2355856
皖ICP备19017007号-1
技术支持:黄山智慧城市科技

关注我们

扫码关注
微信公众号

地址:安徽省黄山市滨江东路7-7号7楼 邮编:244000
Copyright ? 2021 黄山市社会科学界联合会
皖ICP备19017007号-1 技术支持:黄山智慧城市科技